『公司新闻 』开云·KAIYUN【官方入口】提供最新的公司动态、行业资讯和媒体报道。在这里,您可以了解开云的最新发展、技术创新和服务升级,以及行业的前沿趋势和市场动向。开云新闻中心,让您紧跟时代步伐。

中国建筑遮阳行业发展现状及趋势分析节能减排概念深入推动行业市场规模持续扩大「图」

2025-05-30  

  建筑遮阳产品(solar shading product of building)是指安装在建筑物上,用以遮挡或调节进入室内太阳光的装置,通常由遮阳材料、支撑构件、调节机构等组成。建筑遮阳的关键应用位置在于建筑窗洞,建筑窗洞是建筑自然采光的唯一通路,也是冬季建筑直接获得太阳辐射热能的主要途径,同时也是夏季建筑空调负荷大小的重要因素,因此建筑遮阳产品的应用在室内环境的控制中具有非常重要的地位,除具有节能保温、遮阳遮光的用途外,还兼备防雨、防虫、防寒、防潮、防风沙以及隔音降噪等作用。

中国建筑遮阳行业发展现状及趋势分析节能减排概念深入推动行业市场规模持续扩大「图」(图1)

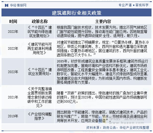
  近年来,国家先后发布了一系列相关法律法规和产业政策,如《中国节约能源法(2018年修正)》《中国制造2025》《“十四五”建筑业发展规划》及《产业结构调整指导目录》等,从政策层面上支持建筑遮阳行业的发展,国家正在大力推广应用绿色建材,扩大建筑遮阳市场需求。同时,随着国外建筑遮阳技术的不断引进和应用,中国建筑遮阳技术也在不断进步和创新。另外,随着行业标准体系的建立与完善,功能性遮阳产品的质量和发展方向也进一步得到规范,从而推动了行业产品品质的不断提升,为遮阳及相关行业的健康发展提供了良好的市场环境。

中国建筑遮阳行业发展现状及趋势分析节能减排概念深入推动行业市场规模持续扩大「图」(图2)

  建筑遮阳行业的上游主要是各类化工原料行业,为建筑遮阳产品的生产提供关键原材料。这些原材料主要包括聚酯纤维、水性丙烯酸乳液、PVC等。中游是建筑遮阳材料的生产环节,也是产业链的核心部分。下游是建筑遮阳产品的应用环节,主要包括建筑装饰行业,具体分为工装行业和家装行业等。

中国建筑遮阳行业发展现状及趋势分析节能减排概念深入推动行业市场规模持续扩大「图」(图3)

  国内建筑遮阳行业起步于改革发展初期,随着国内经济水平的提高,塑料百叶帘等功能性遮阳产品相继出现,上世纪90年代之后随着国家经济改革开放的深入,经过30多年的发展,国内建筑遮阳企业大量涌现,遮阳技术水平已较为成熟,遮阳产品开始向多功能性、绿色环保、电动化、智能化方向发展,国内功能性建筑遮阳产业进入蓬勃发展的时期,2023年我国功能性建筑遮阳产品市场规模约为241.6亿元,2017-2023年CAGR约为6.83%。

中国建筑遮阳行业发展现状及趋势分析节能减排概念深入推动行业市场规模持续扩大「图」(图4)

  随着政府对鼓励使用外遮阳产品支持力度的加大,消费者对外遮阳产品各项功能的认可,绿色节能环保概念认识的深入,简约式装饰风格的引导,国内外遮阳行业迎来快速的发展。目前我国外遮阳产品结构的不断升级及市场渗透率不断提升,整体市场规模呈现不断增长的态势,据统计2023年我国外遮阳产品市场规模约为79.6亿元,2017-2023年CAGR约为8.4%。

中国建筑遮阳行业发展现状及趋势分析节能减排概念深入推动行业市场规模持续扩大「图」(图5)

  相关:华经产业研究院发布的《2025-2031年中国建筑遮阳行业市场全景分析及投资战略规划》

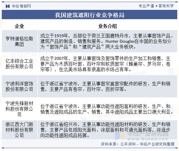
  国外功能性建筑遮阳市场的发展起步较早,尤其在发达的欧美地区,经过几十年的发展,建筑遮阳产品深受消费者的认可,市场已经趋于成熟。我国建筑遮阳行业现阶段行业处于市场导入期,存在从业企业多,平均规模小,行业集中度低的特点,

中国建筑遮阳行业发展现状及趋势分析节能减排概念深入推动行业市场规模持续扩大「图」(图6)

  宁波先锋新材料股份有限公司主要从事高分子复合遮阳材料(阳光面料)产品的研发、生产和销售。公司的主要产品是由高强度涤纶丝或者玻璃纤维丝为芯线、外部均匀包覆高分子复合材料后经织造、定型工艺而成,具有节能、环保、耐久、阻燃等优点,公司产品高分子复合遮阳材料符合国家战略性新兴产业发展方向,属于国家大力鼓励发展的新材料行业,其产品用于建筑遮阳,具有双效节能效果,可以大幅降低空调用电和照明用电。同时可以广泛应用于建筑工程行业以及其他工业用纺织品,2023年先锋新材营收2.52亿元。

中国建筑遮阳行业发展现状及趋势分析节能减排概念深入推动行业市场规模持续扩大「图」(图7)

  现阶段,全球的建筑中大部分仍为高能耗建筑,因此,减少建筑能耗、提高建筑能源利用效率是实现节能减排大目标的必由之路。由于安装功能性遮阳产品能合理、有效地使用能源,提高能源利用率,减少能源消耗,以此达到节约能源、改善建筑物的质量和功能、创造舒适的生活和工作环境,以及减少大气污染、保护生态环境的效用,因此,功能性遮阳产品得到了各国政府的大力推广,全球功能性遮阳产业规模也在逐年扩大。

  一直以来,国内传统的窗饰产品以布艺为主,功能性遮阳产品市场份额较小,主要应用于酒店、写字楼、学校等商务及公共建筑领域。随着居民消费水平的提高及消费习惯的改变,消费者对于遮阳产品的选择更加注重功能性、简洁性及时尚感,功能性遮阳产品因具有环保抗菌、造型美观等特点逐渐被家装消费者所认可和接受,近年来卷帘、彩虹帘、蜂巢帘、香格里拉帘、百叶帘等遮阳产品在家装场景中的应用受到了广泛的好评。随着消费结构的升级以及对遮阳产品功能多样化、个性化需求的提高,具有高附加值的功能性遮阳产品的市场渗透率将会不断提高。

  近年来,在住建部及建筑遮阳材料协会的推动下,一系列国家及行业标准相继推出并逐渐完善,为建筑遮阳市场正规化及规模化发展提供了方向。截至目前,住建部已发布了《建筑遮阳通用技术要求》《建筑窗饰产品防勒试验方法》《建筑用遮阳软卷帘》《建筑用遮阳非金属百叶帘》《建筑遮阳产品抗冲击性能试验方法》《建筑遮阳用织物通用技术要求》等多项建筑工业行业产品标准,由建筑遮阳材料协会主编的《建筑室内窗饰产品通用技术要求》也已推出,此外由建筑遮阳材料协会支持编写的《建筑室内窗饰产品蜂巢帘、百折帘、香格里拉帘、罗马帘》系列规范也在审核阶段。上述行业及国家标准的发布规范了遮阳材料行业的产品质量,提升了行业技术水平,为建筑遮阳行业的正规化健康发展提供了保障。

  进入“十四五”以来,国家持续发布了《“十四五”建筑节能与绿色建筑发展规划》《建筑节能与可再生能源利用通用规范》等发展规划及产业政策,在“双碳”目标和人民对美好居住环境需求提升的背景下,政府对建筑节能的重视程度明显提升,建筑遮阳行业受益于政策引导,未来将进入高速发展期。

  随着“互联网+”概念的提出,电子商务、物联网、智能家居等借助互联网飞速发展的产业正在与实体经济进行深度融合,建筑遮阳行业面对如此机遇,未来在“互联网思维”的加持下,将迎来更加广阔的发展空间。

  华经产业研究院通过对中国建筑遮阳行业海量数据的搜集、整理、加工,全面剖析行业总体市场容量、竞争格局、市场供需现状及行业典型企业的产销运营分析,并根据行业发展轨迹及影响因素,对行业未来的发展趋势进行预测。帮助企业了解行业当前发展动向,把握市场机会,做出正确投资决策。更多详细内容,请关注华经产业研究院出版的《2025-2031年中国建筑遮阳行业市场全景分析及投资战略规划》。

  华经情报网隶属于华经产业研究院,专注大中华区产业经济情报及研究,目前主要提供的产品和服务包括传统及新兴行业研究、商业计划书、可行性研究、市场调研、专题、定制、工业园区大数据、产业链地图等。涵盖文化体育、物流旅游、健康养老、生物医药、能源化工、装备制造、汽车电子、农林牧渔等领域,还深入研究智慧城市、智慧生活、智慧制造、新能源、新材料、新消费、新金融、人工智能、“互联网+”等新兴领域。

  特别声明:以上内容(如有图片或视频亦包括在内)为自媒体平台“网易号”用户上传并发布,本平台仅提供信息存储服务。

  女子称托运行李中万元金手链不翼而飞后“嫌疑人已被抓获” 陕西机场公安:案件正办理中

  太火爆!住一晚最高7463元,90分钟内售罄!投资超100亿元,成人票549元,分析师:对标上海迪士尼

  be quiet! 公布 Pure Loop 3 一体式水冷和 Pure Power 13 M 电源开云网站

上一篇:龙文这5个路口将建“大伞”
上一篇:张家口市在全国首创杏树遮阳技术破解冻害难题

猜你喜欢

  • 屋顶遮阳棚观景台设计

    屋顶遮阳棚观景台设计

      随着现代人们对生活品质的追求,屋顶遮阳棚观景台逐渐成为人们休闲娱乐的新选择。本篇设计旨在满足人们对屋顶遮阳棚观景台的独特需求,结合膜结构的特点,打造出既美观又实用的观景平台。  随着城市建设的快速发展,屋顶空间逐渐成为城市景观的重要组成部分。为了满足人们对于屋顶遮阳棚观景台的追求,我们特意设计了这款观景台。其主要目...
  • 停车设施

    停车设施

      六部门:加快推动城中村改造、城市更新、老旧小区改造、智慧停车设施等惠民工程  六部门:加快推动城中村改造、城市更新、老旧小区改造、智慧停车设施等惠民工程  江西顶耀取得立体停车设施光伏遮阳结构专利,可调节光伏电板偏航角度和俯仰角度  加快停车设施智能化改造和建设,利用物联网等实现系统平台、家居产品互联互通……两办发...
  • 芳村片区:“颜值”“功能”双提升!

    芳村片区:“颜值”“功能”双提升!

  • 为民遮风雨 漳州市区新一批“巨伞”即将开工

    为民遮风雨 漳州市区新一批“巨伞”即将开工

手机扫一扫添加微信