现代建筑遮阳所采用的主要遮阳产品,根据应用功能可分为功能性遮阳产品和传统遮阳产品。根据建筑遮阳行业协会统计,2019年中国建筑遮阳行业总销售额提升至6312.3亿元,预计至2025年,行业总销售额预计可达11582亿元。
建筑遮阳指在建筑物上安置具有遮挡或调节进入户内太阳光功能的遮阳设施。建筑遮阳的关键应用位置在于建筑窗洞,建筑窗洞是建筑自然采光的唯一通路,也是冬季建筑直接获得太阳辐射热的主要途径,同时也是夏季建筑空调负荷大小的重要因素,因此建筑窗洞及其辅助设施的设计、制造在建筑设计和室内环境的控制技术和系统中具有非常重要的地位。
建筑遮阳行业包括建筑遮阳主体材料、零部件、制品生产,建筑遮阳产品组装、销售,建筑遮阳科学研究、工程设计、施工安装,建筑遮阳产品与工程检测、验收等相关环节。

现代建筑遮阳所采用的主要遮阳产品,根据应用功能可分为功能性遮阳产品和传统遮阳产品。kaiyun建筑遮阳产品整体构成如下图所示:

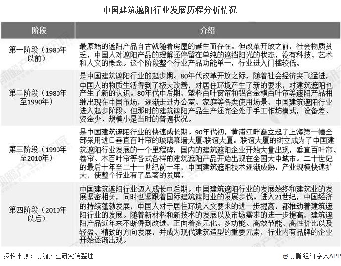
建筑遮阳行业在中国具有悠久的历史,但现代意义上具有功能性的遮阳产品是最先在国外发展起来的,中国建筑遮阳行业的发展大致经历了四个主要阶段:

根据建筑遮阳行业协会统计,2016年建筑遮阳行业总销售额约4630.2亿元;2017年总销售额约达到5085.3亿元;2018年也迎来稳步增长,总销售额约达5693.2亿元;2019年,总销售额约提升至6312.3亿元,预计至2025年,行业总销售额预计可达11582亿元。

2019年,建筑遮阳行业总产能约46.3亿平方米,总产量46亿平方米。其中布艺窗帘产量约38.8亿平方米;功能性遮阳产品产量约7.6亿平方米;外遮阳卷帘窗、遮阳一体化窗、外遮阳百叶、内遮阳百叶、机翼百叶、建筑用遮阳蓬等产品产量约910万平方米。

我国建筑遮阳行业市场规模整体上呈现明显的上升趋势,仍处于行业生命周期的成长期。目前国内建筑遮阳产品结构由中低档向中高档全面转型升级,不同层次消费需求得到了满足,并形成了浙江、江苏、北京、上海、广东、山东等建筑遮阳产业集群地,大批有实力的企业快速成长并开始与国际接轨。随着国家节能环保政策不断发力,建筑遮阳产品作为建筑节能重要组成部分,行业规模将不断增长。
更多数据及分析请参考于前瞻产业研究院《中国建筑装饰行业发展前景与投资战略规划分析报告》,同时前瞻产业研究院提供产业大数据、产业规划、产业申报、产业园区规划、产业招商引资、IPO募投可研等解决方案。
【最全】2024年中国专网通信行业上市公司市场竞争格局分析四大方面进行全方位对比
【投资视角】2024年中国光伏逆变器行业投融资现状及兼并重组分析投融资热度一般
【干货】2024年中国芳纶纤维行业产业链现状及市场竞争格局分析山东和江苏省企业分布最集中
【行业深度】2024年中国数控机床行业竞争格局及市场份额分析市场集中度较低
预见2024:2024年中国半导体先进封装行业市场规模、竞争格局及发展前景预测未来市场规模将达1340亿元
本报告前瞻性、适时性地对建筑装饰行业的发展背景、供需情况、市场规模、竞争格局等行业现状进行分析,并结合多年来建筑装饰行业发展轨迹及实践经验,对建筑装饰行业未来...


前瞻产业研究院中国产业咨询领导者,专业提供产业规划、产业申报、产业升级转型、产业园区规划、可行性报告等领域解决方案,扫一扫关注。
