各地级以上市人民政府,各县(市、区)人民政府,省政府各部门、各直属机构:
现将《广东省沿海经济带综合发展规划(2017-2030年)》印发给你们,请认真贯彻执行。执行过程中遇到的问题,请径向省发展改革委反映。
广东因海而兴、因海而富,是典型的以沿海经济带动区域发展的省份。改革开放以来,广东充分发挥沿海优势,大力发展外向型经济,取得巨大成就,沿海经济带已发展成为全国经济最具活力、开放程度最高、创新能力最强、集聚人口最多的区域之一,是国家参与经济全球化的核心区域、改革开放的先行区和世界制造业基地。2016年沿海经济带地区生产总值(GDP)达6.9万亿元,常住人口为7563万人。顺应全球经济向海发展趋势,统筹规划建设沿海经济带,把海洋资源优势与产业转型升级和开放型经济发展需要紧密结合起来,以沿海经济的先行发展带动近海内陆和整体经济发展,意义重大。
本规划是综合性、战略性、约束性规划,明确未来的发展战略、发展目标、重大任务、空间部署和保障措施,是指导沿海经济带当前和今后相当长一段时期内改革发展和现代化建设的纲领性文件。
规划范围包括广东省沿海陆域及相关海域,总面积约12.09万平方公里。其中,陆域为海岸带1涉及的15个县(市)及相关15个地级以上市的中心城区2,面积约5.87万平方公里3,占全省陆域的32.7%;海域为广东省管辖海域范围(领海线内海域及东沙群岛所在海域),面积约6.47万平方公里。广东省其他地区为沿海经济带的联动区域。规划期限为2017-2030年。
立足自然禀赋和现有基础,充分发挥自身优势,紧紧抓住发展机遇,妥善应对问题挑战,主动谋求新一轮发展,继续引领和支撑全省乃至全国经济转型发展和现代化建设。
沿海经济带区位优越、资源丰富,经济发达、基础设施较完善,优势明显,发展前景广阔。
区位优势突出。位于我国大陆最南部,毗邻港澳,面向南海,地处亚太主航道,扼南海交通要冲,是“一带一路”建设的重要战略枢纽和经略南海的前沿,是我国参与经济全球化的核心区域之一和对外开放的重要窗口,具有极其重要的战略地位。
资源禀赋优良。地处南亚热带,降水充沛,水系发达,地形地貌以平原为主。海域辽阔,近岸海域面积达6.47万平方公里,大陆海岸线公里,居全国首位,海岛数量1963个。海港建设条件优越,拥有适宜建港的深水岸线多个。滩涂广布,生物种类繁多,滩涂、浅海可养殖面积为8360平方公里,占全国的32.2%,是全国著名的海洋水产地。矿产、油气资源储量丰富,沿海风能等可再生能源蕴藏量巨大,开发前景良好,南海可开采石油储量达5.8亿吨、天然气6000亿立方米,南海北部天然气水合物(可燃冰)资源储量约15万亿立方米。自然与人文景观别具特色,沿海沙滩众多,红树林分布广,拥有亚洲唯一的海龟自然保护区、全国唯一的大陆缘型珊瑚礁,南越国遗址、南海I号、开平碉楼等为代表的众多历史文化遗存驰名中外。环境质量优良,区域内各类海洋与渔业保护区达110个,总面积约52万公顷,海洋自然保护区数量、面积和种类均居全国首位。
经济实力雄厚。2016年GDP达到6.9万亿元,占全省GDP的86.8%;人均GDP达到9.1万元,折合1.38万美元,超过高收入国家和地区标准。产业体系完备,产业集群优势明显,三次产业比重为3.2∶42.5∶54.3,是全球重要的制造业基地。区域创新能力居国内领先水平,区域内全日制公及以上院校36所,国家级高新区9个、省级高新区6个,省部级以上创新平台超200个,国家级高新技术企业超15000家。城镇体系规模化,常住人口城镇化率达78.8%,珠三角核心地带已形成约17万平方公里的都市密集区,珠三角城市群已具有较强国际影响力,汕潮揭城市群和湛茂阳城市带初步形成。国际化程度高,国际贸易、航运、金融功能日臻完善,进出口总额约9300亿美元,占全省的90%,是亚太地区经济最具活力、最具发展潜力的地区之一。
基础设施良好。连接国际、国内的通道初步形成,由轨道、公路、水运、航空等多种运输方式组成的综合交通运输体系日益完善。高快速铁路和高速公路网密集,全省高速铁路运营里程达1492公里、居全国前列,高速公路通车里程达到7673公里、居全国首位,珠三角高速公路网密度达7.49公里/百平方公里,珠三角城际轨道通车里程280公里、全国领先;拥有较发达的航空运输网络,广州白云国际机场、深圳宝安国际机场年旅客吞吐量分别达5973万和4198万人次,国际航线条;初步建设成亚太地区最开放、最便捷、最高效沿海港口群,亿吨大港达到5个,集装箱年吞吐量5094万TEU,居全国第一;能源供应多元化,绿色低碳能源体系初步形成,能源安全保障水平进一步提升;防洪减灾能力显著增强,地级以上市城区防洪标准达到100年一遇;信息基础设施建设加快,基本实现4G网络覆盖。
当前,沿海经济带正处于可以大有作为的重要战略机遇期。新一轮科技革命和产业变革不断深化,以信息技术和“互联网+”为代表的科技革命,催生新的经济模式和生产组织关系,有力推动沿海经济带加快转型升级进程。国家深入推进“一带一路”建设,沿海经济带地处我国与21世纪海上丝绸之路沿线国家经贸合作的前沿地带,有利于在更广范围、更深层次上参与国际经济竞争合作、拓展新空间,加快“走出去”和“引进来”,打造内外联通、陆海交汇、开放包容的开放合作战略枢纽和重要引擎。国家深入推动“海洋强国”建设,实施科技兴海战略,有力支持沿海经济带优化海洋产业结构和布局,科学开发海洋资源,拓展蓝色经济空间,形成陆海统筹、人海和谐的海洋发展新格局。国家支持加快建设粤港澳大湾区,沿海经济带核心地区作为粤港澳大湾区的重要区域,能更好地发挥政策叠加优势,促进与港澳地区经济深度合作,加快改革创新发展,培育国际经济合作竞争新优势,携手港澳共同打造世界级城市群。国家在沿海经济带布局建设自贸试验区、珠三角国家自主创新示范区等重大平台,推动体制机制创新,加快全面创新改革试验,有利于沿海经济带加快转变经济发展方式,实现产业升级、创新发展,培育形成新的增长动力。深入实施粤东西北振兴发展战略,形成以珠三角为核心,连通东西两翼、辐射周边省(区)的交通网络格局,重塑了区域空间关系,为加快推动沿海经济带一体化发展并拓展腹地范围创造了有利条件。
——世界经济深度调整,外向型经济进一步拓展空间面临不确定性。全球经济环境依然复杂,全球贸易复苏缓慢,发达国家再工业化与发展中国家低成本竞争所形成的“双向挤压”,进一步增加沿海经济带建设世界制造基地的困难;国际经济秩序竞争日趋激烈,国际投资贸易规则体系加快重构,逆全球化趋势显现,外向型经济面临较为严峻挑战,沿海经济带对外拓展空间难度增加,不确定因素增大。
——发展方式仍较粗放,自主创新能力有待提高。沿海经济带产业层次总体不高,高端产业集群偏少,世界级企业和自主品牌不多,部分核心技术、关键零部件和重大装备的核心竞争力有待增强;高层次创新人才短缺问题仍然突出;高端创新平台数量偏少,创新引领作用与国际先进地区存在明显差距。
——陆海发展缺乏统筹,陆海经济关系不尽协调。海洋经济发展总体滞后,海洋资源综合开发利用率低。陆海经济联系层次较低,相互支撑不足,海岸带开发无序和海域开发布局不合理。国土空间管控、海洋资源开发等方面统筹程度不高,沿海优质资源闲置、浪费现象并存,尤其海岸线开发利用方式粗放低效、破碎化,低效占有、无序圈占浪费岸线资源等现象仍较严重。规划和管理体制不适应陆海统筹要求,规划之间缺乏有效衔接,陆海分治、陆海脱节,多头管理和管理缺位并存,陆海一体的综合管控机制尚未真正建立。
——珠三角与粤东粤西两翼发展不协调问题仍较突出,一体化发展格局尚未真正形成。粤东、粤西沿海片区产业基础薄弱,内生发展动力不强,城镇化水平较低,中心城区辐射带动力较弱,生产总值增速呈现低于珠三角地区趋势。珠三角东西两岸发展差距明显,互联互通格局尚待完善。沿海经济带一体化发展水平不高,在产业错位发展、交通互联互通、生态环境共治等方面仍存在较突出问题。
——内联外通的交通网络不够完善,沿海对腹地带动力不足。沿海港口集疏运系统建设滞后,国际航线开拓不足,港口与经济腹地交通网络不完善,港口与铁路、公路及场站之间衔接不充分,部分主要港口的枢纽作用不够突出,大交通的集疏运格局尚未形成。同时,沿海港口缺乏统筹协调,港口之间存在严重的同质竞争,沿海港口经济集聚功能偏弱,物流中转的枢纽作用未能充分发挥,对经济腹地带动力不足。
——资源环境承载压力不断加大,开发与保护矛盾日益凸显。部分城市土地开发强度超30%的国际警戒线,水资源分布与区域经济发展不匹配。生态环境压力严峻,陆域生态环境恶化及其对海域冲击加重,近岸海域污染严重,海洋生态系统功能退化。河口、港湾、滨海湿地等生态系统结构失衡加剧,局部地区大气复合污染、土壤重金属污染、水环境污染问题突出。
——市场经济体系不够完善,市场化法治化国际化营商环境有待优化。投资贸易规则与国际通行规则衔接不紧,一些基础性、关键性改革有待突破,政府职能转变仍不彻底,营商成本偏高,打造市场化法治化国际化营商环境任重道远。
加快沿海经济带的科学发展,是主动适应、引领经济发展新常态的客观需要,对我省落实“四个坚持、三个支撑、两个走在前列”要求,继续引领全国经济转型发展,具有重大战略意义。
有利于引领我省在加快建设社会主义现代化新征程上走在前列。加快沿海经济带开发建设,实现创新驱动发展,有利于加快转变沿海经济带经济发展方式,提升经济能级,率先对接国际标杆,实现经济社会全面进步,引领我省在全面建成小康社会、加快建设社会主义现代化新征程上走在前列。
有利于推动我省产业迈上中高端发展。立足沿海经济带的产业基础和市场优势,促进生产要素加快向沿海地区集聚,有利于进一步优化产业结构和布局,推动产业高端化、智能化、绿色化、集约化发展,形成以高端技术、高端产品、高端产业为引领的现代产业新体系,带动全省加快产业转型升级,迈向中高端发展。
有利于优化我省区域发展格局。将沿海经济带作为一个整体进行统筹谋划,对推动珠三角创新发展,促进和支撑粤东、粤西地区崛起,加强区域内双向交流合作,促进形成联动融合、互利共赢的区域协调发展新格局和形成新的经济增长极,密切广东与海峡西岸经济区、北部湾地区和海南国际旅游岛的联动融合具有重要作用。
有利于实现沿海与腹地互动发展。充分发挥临海优势,加快建设沿海深水大港,强化基础设施建设和临港产业布局,实现港口、产业互动发展新格局,有利于提升沿海地区经济的集聚力和辐射力,进而带动近海内陆和整体经济发展,实现沿海与腹地良性互动,提升整体竞争力。
有利于支撑“海洋强国”战略的实施。推进沿海经济带率先实现经济转型升级、加快发展,探索海洋保护开发新途径和海洋综合管理新模式,有利于我省优化海洋产业结构,提升海洋资源开发和海洋资源要素全球配置能力,增强海洋经济综合竞争力,率先建成海洋经济强省,推动我国实现建设海洋强国的战略目标。
有利于我省全方位参与国家“一带一路”建设。抢抓国家深入实施“一带一路”战略机遇,以高标准建设广东自贸试验区为重点,丰富沿海经济带对外开放内涵,有利于我省全面拓展开放领域,稳固和深化与东南亚、欧美、非洲等国家和地区的合作,打造“一带一路”的战略枢纽、经贸合作中心和重要引擎,为国家构建全方位开放新格局提供重要支撑。
坚持世界标准,瞄准国际标杆,将沿海经济带作为一个整体来谋划,统筹开发和保护,建设成为全球一流品质、极具魅力和竞争力的世界级沿海经济带。
全面贯彻党的十九大精神,坚持以习新时代中国特色社会主义思想为指导,统筹推进“五位一体”总体布局和协调推进“四个全面”战略布局,深刻把握“四个坚持、三个支撑、两个走在前列”的要求,牢固树立和贯彻落实新发展理念,加强陆海统筹规划建设,坚持促进海洋资源优势与产业转型升级和开放型经济发展需要相结合,以创新驱动发展为核心战略,以一体化发展为导向,着力加强供给侧结构性改革,提升产业结构和层次,提高产业科技创新能力,培育发展新动能,着力深化改革,扩大开放合作,构建开放型经济新体制,着力优化国土空间开发格局和区域经济布局,拓展蓝色经济新空间,着力加强生态文明建设,探索发展新模式,打造更具活力和魅力的广东黄金海岸,建设具有全球影响力的沿海经济带,努力在全面建成小康社会、加快建设社会主义现代化新征程上走在全国前列。
改革先行,创新驱动。推动经济体制机制改革,推进重点领域和关键环节制度创新,激发市场活力,率先推动发展由要素驱动向创新驱动转换,由跟随式向引领型跃升,提升科技创新能力和技术成果转化能力,引导新产业、新业态形成,培育经济增长新动力,提升发展质量和水平,全面构筑形成创新型经济体系和创新发展新模式。
绿色发展,生态优先。坚持绿水青山就是金山银山,高度重视生态空间的保护工作,将自然岸线、湿地、近海海域、山林、水系等视为珍贵的自然资源,在保护生态安全的前提下,积极探索绿色发展模式和路径,实现沿海经济带科学开发。
陆海统筹,协同一体。坚持主体功能区制度,正确处理陆地与海洋、人与自然、开发与保护等关系,强调陆海一体、城乡协调、全域统筹、综合管控,统筹谋划陆海空间,推进陆海开发对接,拓展经济发展空间,统筹陆海资源配置、产业布局、生态保护、灾害防治协调发展。
区域协调,合作发展。坚持一盘棋思路,深入实施珠三角优化发展和粤东西北振兴发展战略,统筹区域间生产力和人口布局,提升珠三角带动粤东粤西两翼,支持粤东粤西地区加速崛起,形成新的增长极和全省一体化发展新格局。深入参与海峡西岸和北部湾城市群建设,合作共建高端区域发展平台,实现与周边省区沿海经济联动发展。
高端引领,开放拓展。立足国际视野和一流标准,坚持引资和引技引智并举,发展更高层次的开放型经济。深化粤港澳融合发展,加强与“一带一路”沿线地区合作,构建与国际投资和贸易通行规则相衔接的制度体系,强化高端交流合作,吸引全球高端要素集聚,增强参与全球资源配置的能力,提升在全球价值链中的地位和作用。
主动承担国家战略使命,服务国家发展全局,先行先试,在改革开放、科技创新、产业升级、生态文明建设等方面发挥引领和示范作用。
全国新一轮改革开放先行地。主动适应和积极引领经济发展新常态,加快体制机制改革,统筹综合配套改革试点、开放平台建设,率先在利用外资、kaiyun中国官方平台人才引进、科技合作等方面实现突破,进一步扩大对内对外开放,持续激发改革开放发展潜力,加快探索形成可复制可推广的新经验新模式,建设成为全国新一轮改革开放先行地。
国家科技产业创新中心。瞄准世界科技前沿领域,建立健全创新体制机制,强化企业创新主体地位,打造创新人才高地,建设高水平创新平台,最大程度集聚创新资源,推动科技与产业、市场、资本高效对接,强化科技成果转化能力,建成世界先进制造业基地和国际化区域服务中心,建成国家科技产业创新中心。
国家海洋经济竞争力核心区。以建设广东海洋经济综合试验区为契机,优化海洋产业结构,加快海洋经济向质量效益型转变,强化海洋科技自主创新,打造一系列海洋创新合作平台,基本形成以国家和省海洋科技重大创新平台为主力、产学研相结合的海洋创新体系,抢占全国海洋科技制高点,推动海洋创新发展,建设成为提升我国海洋国际竞争力的核心区和海洋强国建设的引领区。
“一带一路”战略枢纽和重要引擎。积极推进与发达国家和新兴经济体开展更高层次、更深领域、更广范围的区域合作,以港口、机场、铁路等重大基础设施为重点推进国际大通道建设,以国际产能、经贸合作等为核心开展多领域务实合作,将沿海经济带打造成为我国高水平参与“一带一路”建设和国际竞争合作的重要引擎。
陆海统筹生态文明示范区。坚持陆海一体发展,以江河湖海为重点统筹陆域和海域丰富多样的生态要素,坚持保护和开发并重,实施陆源污染防治与海洋环境整治并举,建立陆海环境保护长效机制,推进沿海经济带生态文明建设,打造以沿海陆域和近海海域为支撑,以山水林田湖海为有机整体,陆海关系、人海关系和谐,生态环境优良的示范区。
最具活力和魅力的世界级都市带。依托滨海特色自然资源和人文资源,建设魅力城乡和生态海湾,加快构建高水平对外开放经济新体制,加快融入全球市场体系,携手港澳建成分工有序、优势互补、业态多元、高端引领、享誉世界的国际大都会经济区、通达全球的国际交通枢纽区、具有标杆意义的国际一流营商环境示范区和宜居宜业宜游的优质生活圈。
到2020年,基本形成经济充满活力、空间集约高效、创新要素集聚、交通网络发达、营商环境宽松、协同发展顺畅的发展格局。GDP达到9.2万亿元(2016年价,下同),四年4年均增长7.5%,人均GDP达11.7万元,海洋生产总值达2.2万亿元,四年年均增长8%,成为全球经济增长的重要引擎、全球重要的现代产业基地和国家科技产业创新中心。
形成科学有序的空间开发格局。空间布局和空间结构进一步优化,分工合理、优势集聚、辐射联动的区域发展格局基本形成,国土空间功能管制显著增强,蓝色发展空间整体有序拓展,沿海经济带的产业、城镇和生态格局不断完善,海洋产业布局更趋合理,分工合作、良性互动的产业园区体系、港口体系和城镇体系更加成熟。
形成国际化开放型创新体系。创新能力显著提升,协同创新体系更加完善,国内外创新资源高度集聚,建成一批国际一流水平创新载体,R&D支出占比达2.8%,创新综合指标达到国际先进水平,海洋科技水平显著提升,率先形成以创新为主要引领和支撑的经济体系和发展模式,建设成为国家科技产业创新中心。
形成具有国际竞争力的现代产业体系。产业迈向中高端,先进制造业规模不断壮大,传统制造业智能化水平显著提升,海洋装备制造达到世界先进水平,制造业与服务业融合成效显著,海洋生物医药、海洋可再生能源、海水综合利用等海洋新兴产业不断壮大,在全球价值链中的地位大幅提升,以智能制造为主体、以服务经济为支撑、高端引领、特色突出的现代产业新体系基本形成。
形成具有全球影响力的战略枢纽门户。内联外通的综合交通运输体系进一步完善,建成亚太地区主要的国际航运枢纽和物流中心、国际商贸中心,国际综合性枢纽基本形成,全方位、宽领域的国际经济合作迈上新台阶,在全球市场体系中的核心贸易地位逐步提升,成为资源配置效率高、辐射带动能力强、现代市场体系完备的资源配置中心。
形成极具魅力的世界级沿海都市带。生态环境质量全面改善,基本形成绿色低碳循环发展新格局;软硬设施进一步健全,基本建成多层次广覆盖的社会保障体系和高效安全、世界先进的基础设施网络;城镇化质量稳步提高,基本形成集聚有序、一体发展的城乡体系;区域发展品质逐步提升,成为世界闻名的滨海旅游休闲度假目的地。
到2030年,沿海经济带建成世界一流的科技产业创新中心、先进制造业基地和现代服务业中心,在全球范围内的综合竞争力和科技创新能力显著提升,建成陆海统筹的生态文明示范区,成为更具活力魅力的广东黄金海岸和国际先进、宜居宜业、开放包容、特色彰显的世界级沿海经济带。

注:1.地区生产总值、人均地区生产总值、海洋生产总值、单位岸线海洋生产总值、单位海域海洋生产总值、常住居民人均可支配收入2020年、2025年和2030年数值按2016年价预计,增长速度为实际增速。
5.森林覆盖率2020年、2025年、2030年指标按新一轮森林资源二次调查后核定目标值执行。
根据不同地区的资源禀赋、环境容量、发展基础、增长潜力,以创新驱动发展、“一带一路”建设、珠三角地区优化发展、粤东西北地区振兴发展战略为引领,因地制宜,统筹兼顾,强化功能布局,优化提升核心地区,培育发展潜力地区,促进国土集约高效开发,加快拓展蓝色经济空间,形成开放、有序、高效、可持续的发展新局面。
结合自然属性、空间属性以及产业基础和发展方向,优化空间布局,形成“一心两极双支点”发展总体格局,统筹“六湾区一半岛五岛群”滨海布局,构筑三大海洋经济合作圈。
进一步提升珠三角片区整体发展能级,培育壮大汕潮揭、湛茂发展增长极,加强两极的集聚力和辐射力,增强汕尾、阳江衔接东西两翼和珠三角的战略支点功能,强化中心、支点、增长极之间的有机联系,形成“一心两极双支点”的沿海经济带发展总体格局。
(一)中心带动。珠三角沿海片区包括广州、深圳、珠海、东莞、惠州、中山、江门的沿海地区及佛山禅城区、顺德区和南海区,作为沿海经济带发展中心区和主引擎,重点发挥辐射带动作用,引领沿海经济带整体发展。以广州、深圳双核为龙头,充分发挥广州国家中心城市引领作用,全面增强国际航运、航空、科技创新枢纽和国际商贸中心功能,着力建设全球城市;充分发挥深圳作为经济特区、全国经济中心城市和国家创新型城市的引领作用,加快建成现代化国际化创新型城市。更好发挥重要节点城市作用,强化城市间创新合作和城市功能互补,携手港澳共同打造粤港澳大湾区城市群。以全面创新为引领,以自由贸易试验区、国家自主创新示范区、国家级高新区、国家级经济技术开发区等重大区域发展平台为主阵地,集聚整合高端要素资源,强化全球重要现代产业基地地位,加快构建开放型区域创新体系和高端高质高新现代产业体系,打造成为高端功能集聚的核心发展区域。全面强化沿海经济带发展中枢的功能支撑和综合服务能力,辐射带动粤东西北和内陆腹地协同发展。
(二)两极跃升。推进汕潮揭城市群和湛茂都市区加快发展,打造东西两翼沿海经济增长极。以深水大港为核心,强化基础设施建设和临港产业布局,疏通联系东西、连接省外的交通大通道,拓展国际航线,对接海西经济区和北部湾地区,加快形成新的增长极。东极以汕头为中心,加快推进汕潮揭同城化发展,强化与珠三角地区尤其是珠江口东岸各市的对接合作,积极参与海西经济区建设,打造粤港澳大湾区辐射延伸区;充分发挥交通基础设施的先导作用,围绕汕头港、高铁潮汕站、揭阳潮汕机场三大交通枢纽,建设高水平的临港经济区、高铁经济带和空港经济区,加快建设出省大通道,打通江西、福建等发展腹地,打造国家海洋产业集聚区、临港工业基地和世界潮人之都。西极以湛江为中心,推进湛茂一体化发展,强化与珠三角地区尤其是珠江口西岸各市的对接合作,全面参与北部湾城市群建设;充分发挥湛江港作为西南地区出海大通道的作用,加快形成陆海双向交通大通道,积极拓展大西南腹地,打造临港世界级重化工业基地、临港装备制造基地和全省海洋经济发展重要增长极。
(三)双点支撑。汕尾、阳江是珠三角辐射粤东粤西的战略支点,是珠三角产业拓展主选地和先进生产力延伸区,要把握推进产业共建窗口期,在汕尾、阳江谋划布局两大省级产业集中集聚区,打造承接珠三角辐射东西两翼的战略支点和战略平台。汕尾推进广汕汕高铁等沿海大通道和汕尾港建设,着力加快深汕特别合作区发展,重点承接深圳产业转移,规划建设汕尾海洋渔业科技产业基地和能源装备制造基地,打造珠江东岸产业转移主承接区。阳江加快深茂铁路等交通大通道和阳江港建设,依托海陵岛经济开发试验区、高新区等重大发展平台,集约发展新能源装备、不锈钢、汽车零部件等高端临港工业,建设沿海临港工业重要基地,打造珠江西岸产业转移主承接区。

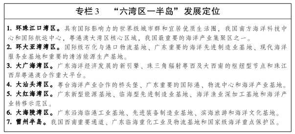
以环珠江口湾区、环大亚湾湾区、大广海湾区、大汕头湾区、大红海湾区、大海陵湾区和雷州半岛为保护开发单元,串联广东沿海,优化海洋空间分区规划,明确湾区发展指引,以湾区统筹滨海区域发展,推进跨行政区海洋资源整合,构建各具特色、功能互补、优势集聚、人海和谐的滨海发展布局。
(一)环珠江口湾区。陆域涉及珠海、中山、广州、东莞和深圳5市,主要由西江、北江和东江冲积而成的三个小三角洲及珠江口外海的岛群共同组成,是珠江出海口。构建由高端装备制造业、金融服务业、信息产业、港口物流业等构成的现代产业体系,建设具有国际竞争力的海洋产业集聚区,建设南海油气资源研发战略基地;重点推进横琴新区、前海新区、南沙新区、翠亨新区和滨海湾新区等滨海新区建设,统筹协调新区建设与海域利用。
(二)环大亚湾湾区。陆域涉及深圳、惠州2市,主要由大亚湾、大鹏湾以及大鹏半岛共同组成。重点建设惠州能源工业基地、大亚湾石化工业区、惠州港口物流基地、深圳盐田港物流基地,以大小梅沙、巽寮湾为中心,推动稔平半岛滨海旅游区和大鹏半岛旅游区差异化发展高品质滨海旅游、生态旅游和海岛旅游。
(三)大广海湾区。陆域涉及江门市,由黄茅海、广海湾、镇海湾和上下川群岛等共同组成。重点建设深圳―江门工业园、粤澳(江门)产业合作示范区、珠西化工集聚区、台山工业新城、广海湾工业新城及银湖湾滨海新城等,发展上下川岛旅游区、浪琴湾旅游区和黄茅海养殖区、广海湾海水增殖养殖区等。
(四)大汕头湾区。陆域涉及汕头、潮州、揭阳3市,由韩江和榕江出海口形成的冲积平原及南澳岛共同组成,包括柘林湾、海门湾、神泉港等三个相互连接的海(港)湾。科学有序推进汕头海湾新区、潮州新区、揭阳新区和揭阳副中心发展和建设,加快推进汕头华侨经济文化试验区、临港经济区、潮州临港工业区、揭阳空港经济区、大南海石化基地等重大发展平台建设,大力发展柘林湾、金海湾、龙虎滩、南澳岛、西澳岛等滨海旅游,加强南澎列岛海洋生态保护。
(五)大红海湾区。陆域涉及汕尾市,由碣石湾和红海湾两个海(港)湾共同组成,是珠三角和粤东地区的主要通道,也是承接珠三角产业转移的重要区域。重点建设深汕特别合作区、汕尾中心城区、汕尾临海能源工业基地、马宫海洋科技产业园等,加快发展碣石湾海洋生态旅游区等。
(六)大海陵湾区。陆域涉及阳江、茂名2市,由北津港、海陵湾、沙扒港、博贺港、水东湾、海陵岛及附近其他岛屿共同组成,是珠三角与粤西地区的重要通道。重点建设阳江中心城区和临港工业区、阳江能源基地、阳东滨海工业区、茂名临港工业区、博贺新港区、茂名滨海新城,重点开发海陵岛、沙扒、浪漫海岸、放鸡岛等旅游区。
(七)雷州半岛。陆域涉及湛江市,由雷州半岛及其周边岛群共同组成。依托深水良港,重点建设湛江物流港口基地、东海岛化工及钢铁工业基地、雷州半岛能源基地等,加快开发“五岛一湾”5、雷州半岛西侧安铺港―徐闻等海洋休闲旅游区。

基于海岛的自然属性、分布特征,结合相关规划,将全省海岛分为珠江口岛群、大亚湾岛群、川岛岛群、粤东岛群和粤西岛群5大岛群,明确发展导向和发展重点。充分利用海岛及邻近海域渔业、旅游、港口和海洋可再生能源等,拓展海洋综合开发空间。
(一)珠江口岛群。由龙穴岛、大虎岛、海鸥岛、沙仔岛、威远岛、横门岛、淇澳岛及东澳、外伶仃、庙湾等海岛组成。重点保护佳蓬列岛等领海基点海岛;以内伶仃岛、淇澳岛、大襟岛等为重点,加大海岛珍稀动植物资源及海洋生态环境的保护力度;以龙穴岛等海岛为重点,加快推进大型深水港口及临海工业建设,不断完善海岛基础设施;以东澳岛、海鸥岛等为重点,推动海岛旅游区建设;以万山列岛、蜘洲列岛等为重点,发展海水增养殖业。
(二)大亚湾岛群。由大洲头、大三门岛、小三门岛、盐洲及中央列岛、辣甲列岛、纯洲、芒洲、马鞭洲等海岛组成。重点保护针头岩等领海基点海岛;以大、小三门为中心,加强海岛旅游基础设施建设,逐步建成生态旅游度假基地;合理利用纯洲、芒洲、马鞭洲等海岛深水岸线资源,发展海岛交通运输及物流仓储业。
(三)川岛岛群。由上川岛、下川岛、大襟岛、盘皇岛及王府洲等海岛组成。重点保护围夹岛、大帆石等领海基点海岛;以上川岛、下川岛等为中心,加快发展生态旅游、海上运动、邮轮旅游等海岛旅游。
(四)粤东岛群。由南澳岛、达濠岛、妈屿岛、海山岛、汛洲岛、西澳岛、东沙群岛等海岛组成。重点保护南澎列岛等领海基点海岛;加强海岛旅游基础设施建设,逐步建成以南澳岛为中心的生态旅游度假基地;保护南澎列岛生物多样性;促进南澳岛清洁能源基地建设,推动生态经济区发展。
(五)粤西岛群。由海陵岛、大洲岛、东海岛、南三岛、特呈岛、硇洲岛及南鹏列岛、大小放鸡岛、大竹洲岛、鲎沙岛、南沙仔岛等海岛组成。加强阳西大树岛、新寮岛、南鹏列岛等典型海岸地貌景观和海洋生态系统保护;以海陵岛为主,发展生态旅游、海上运动、度假疗养、休闲渔业、邮轮旅游等多元化旅游产业;促进新寮岛风力发电、海水淡化等海洋新兴产业的发展,建设粤西沿海大型可再生能源基地和东海岛海洋综合开发示范区。

主动对接港澳、海峡西岸经济区、北部湾地区和海南国际旅游岛,加快构建三大海洋经济合作圈,进一步增强全省经济辐射带动能力,优化我国沿海开发布局。
(一)粤港澳海洋经济合作圈。以珠三角沿海片区为支撑,以广州南沙、深圳前海蛇口、珠海横琴等区域为重要节点,高水平建设广东自贸试验区,携手港澳共同打造粤港澳大湾区世界级城市群。推动自贸区高端发展,强化国际贸易功能集成,深化金融领域开放,推进关键领域体制机制改革创新。深化与港澳紧密合作,共建开放型经济体系,打造全球科技产业创新中心;共建具有国际竞争力的现代产业体系,积极推进海洋运输、海洋金融服务、物流仓储、海工装备、邮轮游艇等方面的合作,打造国际型现代化的高端现代海洋产业基地;共建互联互通的基础设施网络,推进环保联防共治,打造优质生活圈和世界级旅游区。
(二)粤闽海洋经济合作圈。以汕头、汕尾、潮州、揭阳为依托,主动对接珠三角地区、全面参与海峡西岸城市群发展建设,重点推进粤闽在海洋装备制造、海洋生物医药、现代海洋渔业、滨海旅游等领域合作,共建海西经济圈和“21世纪海上丝绸之路”支点。
(三)粤桂琼海洋经济合作圈。以湛江、茂名、阳江为依托,全面参与北部湾城市群、琼州海峡经济带发展建设,重点推进粤桂琼在培育高端装备制造产业集群、冶金石化产业集群、旅游产业集群、特色农海产品加工集群等领域深度合作,充分发挥湛江港作为西南地区出海大通道的作用,增强对北部湾地区的服务功能,共同打造粤桂琼滨海旅游“金三角”,建设国际休闲度假旅游目的地。
深远海空间指500米等深线以外的区域,海域辽阔,海洋生态、海洋矿产、海洋油气等资源丰富,开发前景广阔,是蓝色经济的延伸拓展空间。kaiyun中国官方平台建设深海矿产资源中心,开展深海油气资源勘探、深海矿产资源勘查、深海微生物物种资源采集与保藏和高精度海底探测工作。加强与行业协会、科研机构、大型矿产企业合作,争取承担国家级创新载体建设任务,积极参与国际海域资源调查与开发。建设南海深海基地,着力打造深海海洋装备试验基地和装配基地,建设海洋技术装备海上公共试验场和深海生物资源中心,重点建设珠海深水设施制造基地等海洋装备制造基地,推动深圳、江门、阳江、茂名、湛江等地建设远洋渔业海外基地。
坚持区域主体功能定位,基于资源环境承载能力,优化国土空间格局,形成沿海开发建设空间功能基底。
按照全省主体功能区规划和海洋主体功能区规划,明确各县(市)主体功能定位。
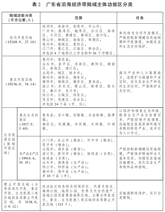
(一)陆域主体功能区。划分为优化开发区域、重点开发区域、生态发展区域和禁止开发区域,其中,生态发展区域包括重点生态功能区和农产品主产区。优化开发区域是指经济比较发达、人口比较密集、开发强度较高、资源环境问题更加突出的地区,面积15269.9平方公里,占陆域土地总面积的27.10%,占全省优化开发区总面积的62.64%,主要分布在珠三角核心区,包括东莞、中山、深圳6个区、珠海3个区和广州8个区、佛山3个区、惠州2个区、江门3个区,要率先转变空间开发模式,严格控制新增建设用地规模和开发强度,加强农业和生态空间保护。重点开发区域是指有一定经济基础、资源环境承载能力较强、发展潜力较大、集聚人口和经济条件较好的地区,面积19236.0平方公里,占陆域土地总面积的34.14%,占全省重点开发区总面积的51.38%,主要分布在珠三角外围片区和粤东、粤西主要城市,包括惠州1个县、汕头6个区、汕尾1个区和1个县级市、潮州2个区、揭阳2个区和1个县、湛江4个区和2个县级市、阳江2个区、茂名2个区,要强化产业和人口集聚能力,适度扩大城镇和产业空间,优化农业生产和农村生活空间,严格保护生态空间。农产品主产区是指耕地较多、农业发展条件较好、必须把增强农业综合生产能力作为发展的首要任务的地区,面积19914.6平方公里,占陆域土地总面积的35.35%,占全省农产品主产区总面积的34.98%,主要包括江门3个县级市、汕尾1个县、湛江1个县级市和2个县、汕头1个县、阳江1个县、潮州1个县,要严格控制新增建设用地规模,严格保护耕地和永久基本农田,加强农业基础设施建设,优化农业生产布局和品种结构。重点生态功能区是指生态系统脆弱或生态功能重要、资源环境承载能力较低、必须把增强生态产品生产能力作为首要任务的地区,面积1917.9平方公里,占陆域土地总面积的3.40%,占全省重点生态功能区总面积的3.14%,主要分布在惠州惠东北部、潮州潮安北部,要以保护和修复生态环境、提供生态产品为首要任务,严格控制开发强度,因地制宜发展资源环境可承载的特色产业,逐步引导人口外迁。禁止开发区域是指依法设立的各级各类自然文化资源保护区域,以及其他禁止进行工业化城镇化开发、需要特殊保护的重点生态功能区,面积5138平方公里,占陆域总面积的9.12%,要实施强制性保护,以有关的法律法规规定为依据,实行分类管制。

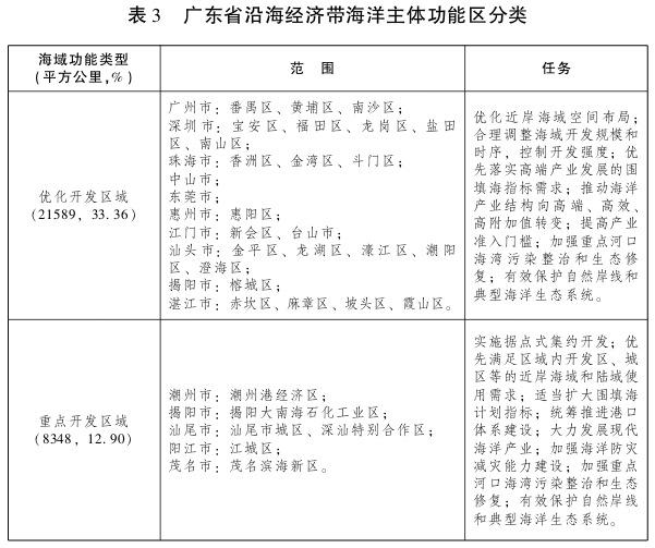
(二)海洋主体功能区。划分为优化开发区域、重点开发区域、限制开发区域、禁止开发区域四类区域。优化开发区域是指现有开发利用强度较高,资源环境约束较强,产业结构亟需调整和优化的海域,面积21589平方公里,占全省的33.36%,东起惠州市惠阳区管辖海域,西至江门台山市管辖海域,以及汕头、湛江、揭阳市的中心城区管辖海域,包括中山、东莞及广州3个区、深圳5个区、珠海3个区、惠州1个区、江门1个区和1个县级市、汕头5个区、揭阳1个区、湛江4个区的管辖海域,在保证生态安全的前提下,适度安排围填海指标满足高端产业发展要求,加快转变海洋经济发展模式,整合优化传统海洋产业、港口资源,着力发展海洋战略性新兴产业、高端旅游产业。重点开发区域是指在沿海经济社会发展中具有重要地位,发展潜力较大,资源环境承载能力较强,可以进行高强度集中开发的海域,面积8348平方公里,占全省的12.90%,主要分布在粤东粤西海域,汕尾1个区和1个县、潮州1个县、揭阳1个县、阳江1个区、茂名2个区的管辖海域,可以适当扩大围填海计划指标,满足港口及临港工业、物流、旅游等重点产业发展要求,促进沿海城镇与海洋协调发展,着力推进现代海洋产业体系和港口体系建设,加快滨海旅游业、海洋渔业发展。限制开发区域是指以提供海洋水产品为主要功能的海域,包括用于保护海洋渔业资源和海洋生态功能的海域,面积28499平方公里,占全省的44.04%,主要分布在粤东粤西海域,包括汕头1个区和1个县、揭阳1个县、汕尾1个县和1个县级市、惠州1个县、阳江1个区和1个县、茂名1个区、湛江2个县和3个县级市、江门1个县级市、潮州1个县的管辖海域,要加强海洋生态环境保护,严格控制开发强度和围填海规模,因地制宜推进产业点状集聚发展,合理推进滨海旅游发展。禁止开发区域是指对维护海洋生物多样性,保护典型海洋生态系统具有重要作用的海域,包括海洋自然保护区、领海基点所在岛屿等,扣除重复面积后为6279平方公里,占全省的9.70%,依法对各类自然保护区实行强制性保护,对领海基点所在岛屿实行全岛保护。


基于资源环境承载能力,按照产业与城镇建设、农业生产、生态环境服务三种功能的空间开发内容,将沿海经济带的陆域空间划分为城镇空间、农业空间、生态空间,形成沿海开发建设的空间功能基底。
(一)城镇空间。指主要承担城镇建设和城镇经济发展等功能的地域,包括城镇建成区和规划建设区、初具规模的开发园区以及城镇开发建设预留区。(1)功能定位:是城镇化和工业化发展的主平台、重要的人口和经济集聚区、参与国际竞争的核心区域。(2)空间分布:城镇空间沿海呈带状分布,在珠三角、粤东、粤西地区呈连绵分布特征,规划期内,其面积不大于1.46万平方公里,占陆域土地总面积比重不高于25%。(3)管控方向:规划期内城镇建设、开发区(园区)建设均应在城镇空间内安排。城镇空间应引导城镇、产业集中布局,控制开发强度,优先保障城镇内部基础设施和公共服务设施需求,注重生态廊道建设。
(二)农业空间。指主要承担农产品生产和农村生活等功能的地域,包括耕地等农业生产用地以及集镇和村庄等农村生活用地。(1)功能定位:是农业生产和生活的主要区域,是体现生态文明、统筹城乡发展的重要区域,是建设社会主义新农村、保障国家粮食安全、维护区域生态安全的重要组成部分。(2)空间分布:农业空间高度集中分布在江门至湛江地区、惠州至揭阳和潮州地区,在其他地市也有一定分布,规划期内,其面积不小于1.76万平方公里,占陆域土地总面积的比重不低于30%。(3)管控方向:农业空间要突出土地整理和复垦,采用点状开发、面上保护模式,对开发建设活动进行必要限制,严格控制开发强度,加强对生态廊道和基础设施廊道的管控。
(三)生态空间。指主要承担生态服务和生态系统维护等功能的地域,以自然生态景观为主,包括林地、草地、水域等。(1)功能定位:是维护陆海区域生态系统安全、保护陆海自然资源与文化遗产、保障水资源安全、保全生物多样性、维护自然生境、促进人与自然和谐发展的核心区域。(2)空间分布:生态空间主要分布在江门至湛江、惠州至潮州一带,规划期内,其面积不小于2.64万平方公里,占陆域土地总面积比重不低于45%。(3)管控方向:生态空间要严格控制开发建设活动,加强生态保护、建设与修复,优先建设生态环境保护设施,倡导低冲击开发模式。

沿海经济带海域空间以生态保护、农渔业生产等功能为主,兼具港口航运、旅游休闲、矿产能源等功能。在重要海洋生态功能区、海洋生态敏感区和海洋生态脆弱区优先划定和严守海洋生态红线。海洋生态红线区面积占全省管辖海域面积的比例控制在不低于25%,相对集中分布在湛江、汕头、阳江、汕尾等市近海海域。海洋生态红线区要严守海洋生态安全根本底线,从严管控,防止违背管制要求的开发建设活动,逐步建立以红线制度为基础的海洋生态环境保护管理新模式。
基于资源特性和战略需求,按照从陆为主、从海为辅的原则,科学确定岸线,合理安排城镇、港口工业、旅游、农渔业、生态和特殊利用等不同功能的岸线布局,形成岸线分类管理、有序开发、持续利用的格局。
统筹岸线开发利用,将大陆海岸线和主要海岛岸线划分为城镇、港口工业、旅游、农渔业、生态和特殊功能六类。大陆岸线岸线个岸段。
现状和未来主要用于沿海城市发展和建设的海岸线,主要分布在广州、深圳、珠海、汕头、汕尾、中山、江门、阳江、湛江、茂名、潮州等城市中心区,东莞虎门、沙田、滨海湾新区、江门广海湾、惠州稔山滨海新城、汕尾陆丰、揭阳惠来、湛江吴川、徐闻、雷州、阳江阳西等沿岸,以及广州沙仔岛、小虎岛、珠海横琴岛、桂山岛、淇澳岛、东莞威远岛、中山横门岛、汕头达濠岛、南澳岛、潮州海山岛、阳江海陵岛、丰头岛等。大陆城镇岸段重点推进沿海新城新区建设,提升城镇建设品质,岸线个岸段。海岛城镇功能岸段重点引导集中集约开发,突出城镇特色,岸线公里,占全省主要海岛岸线个岸段。
主要用于港口、临港产业、能源基地等建设的海岸线,主要分布在广州黄埔、南沙、深圳蛇口、宝安、盐田、珠海高栏港、东莞沿岸、惠州大亚湾、江门银洲湖、广海湾东、阳江阳江港、茂名博贺新港、水东港、湛江宝满港、徐闻港、揭阳惠来神泉港、前詹港、靖海港、汕尾小漠港、红海湾电厂、汕头广澳港、海门港、潮州三百门港、金狮湾港等沿岸,以及广州龙穴岛、中山横门岛、汕头达濠岛、南澳岛、湛江东海岛等。大陆港口工业岸段重点推进港口、能源、临港产业布局,促进岸线个岸段。海岛港口工业岸段合理安排港口、能源、临港产业布局,促进岸线公里,占全省主要海岛岸线个岸段。
相对独立于城镇区域,主要用于旅游景区和景点、旅游服务配套设施建设,或具有较高旅游开发潜力的海岸线。主要分布在湛江盘龙滩、角尾湾、白沙湾、吉兆湾、茂名虎头山、龙头山、莲头岭、阳江沙扒、月亮湾、上洋湾、江门那琴半岛―浪琴湾、银湖湾、珠海金海滩、横琴南、东莞沙角炮台、深圳大小梅沙、南澳湾、东西涌、惠州大亚湾、巽寮湾、双月湾、汕尾金町湾、金厢滩、揭阳金海湾、汕头田心湾、龙虎滩、牛田洋等,以及湛江南三岛、特呈岛、东海岛、硇洲岛、阳江海陵岛、江门上下川岛、珠海万山群岛、东澳岛、二洲岛、交杯岛、横琴岛、白沥岛、直湾岛、中山横门岛、东莞威远岛、惠州大三门岛、汕尾施公寮岛、汕头南澳岛、达濠岛、潮州海山岛等沿岸。旅游功能岸段要依托丰富的旅游资源重点发展旅游休闲,拓展公众亲海空间。大陆旅游功能岸线个岸段。海岛旅游功能岸线公里,占全省主要海岛岸线个岸段。
主要用于农业和渔业养殖及其配套设施的海岸线,主要分布在江门银湖湾、台山西南部、阳江阳西南部、茂名电白区西、湛江徐闻东南、流沙湾东部、遂溪西部、惠州稔平半岛东、汕尾长沙湾、陆丰东部、汕头澄海、潮州柘林湾等,以及惠州盐洲、汕头达濠岛、潮州海山岛等沿岸。重点发展生态农业,推动水产品生态增养殖和加工,优化现代农渔业生产服务体系,提升农产品质量与保障能力。大陆农渔业功能岸线个岸段。海岛农渔业功能岸线公里,占全省主要海岛岸线个岸段。
主要用于生态保护和建设的岸线,包括沿海自然保护区,以及重要河口、滨海湿地、红树林等生态敏感地区。主要分布在广州万顷沙南、深圳深圳湾、大鹏半岛南、江门镇海湾、阳江江城南岸、丰头河、湛江湛江湾北、雷州湾、角尾湾东西两侧、雷州西部、安铺港、汕尾城区南、揭阳惠来石碑山及两侧、潮州饶平柘林湾西部等,以及湛江东海岛、南三岛、新寮岛、阳江海陵岛北、江门上下川岛、乌猪洲、大襟岛、漭洲、珠海淇澳岛、担杆岛、桂山岛、荷包岛、广州海鸥岛、深圳内伶仃岛、汕头南澳岛等沿岸。重点推进生态环境保护和建设,推动海洋环境监管和生态修复。大陆生态功能岸线个岸段。海岛生态功能岸线公里,占全省主要海岛岸线个岸段。
主要用于上述功能以外的特殊用途排他使用的岸线个岸段。海岛特殊功能岸线公里,占全省主要海岛岸线个岸段。
严格落实海洋生态红线,优先保护海洋生态环境,加强海岸保护与利用管理,实行自然岸线保有率管控制度,构建科学合理的自然岸线格局,切实保护自然岸线。
构建自然岸线保有格局。自然岸线是指由海陆相互作用形成的海岸线,包括砂质岸线、淤泥质岸线、基岩岸线、生物岸线等原生岸线。整治修复后具有自然海岸形态特征和生态功能的海岸线纳入自然岸线管控目标管理。综合考虑各市大陆自然岸线现有长度、海域开发利用现状、用海需求和相关规划等因素,合理确定沿海各市自然岸线保有长度和分布,整体确保自然岸线不被随意开发,优化自然岸线年,全省大陆自然岸线公里,自然岸线市自然岸线市自然岸线年,全省海岛自然岸线%。

注:大陆自然岸线是指由海陆相互作用形成的岸线,包括原生自然岸线和修复自然岸线。
严格控制围填海的岸线使用。建立海岸线使用占补制度,自然岸线%的地级以上市,按占用自然岸线的比例、占用人工岸线的比例整治修复海岸线,形成具有自然海岸形态特征和生态功能的海岸线。探索自然岸线异地购买或异地修复制度。对自然岸线保有率不达标的地区,依法实施项目限批,暂停受理和审批该区域新增占用自然岸线的用海项目。
根据岸线的功能类型,实施分类管理,集约利用岸线资源,促进岸线生态保护和合理开发利用。
分类利用岸线,明确各类功能岸线的开发和管控要求。城镇功能岸线加快推进岸线生态修复,提升岸线开发利用品质,规范临海建筑物的规划和设计。港口工业功能岸线严格控制单个项目占用岸线长度,提高投资强度和利用效率,优先建设公用码头。旅游功能岸线内保护海岸带自然环境,保持文化和社会多样性,进行差异化开发,突出特色,保护近岸海域、海滩、沙丘及植被等景观资源,向陆一侧土地优先用于旅游配套服务设施建设。农渔业功能岸线严格控制近海近岸的养殖规模,养殖项目不得超标排放污染物,加强海水入侵、海岸侵蚀严重岸段综合治理和修复工程。生态功能岸线内严格控制开挖山体、开采矿产、顺岸围填海等改变地形地貌和海域自然属性的活动,严格控制开采海砂、设置排污口、排放污水、倾倒废弃物和垃圾。特殊功能岸线严格按照相关规定加强管控。
完善岸线退让制度,明确海岸线退让范围,加强退让范围内新建、扩建、改建建筑物的管理,着重控制建筑高度、密度、色彩等,保持通山面海视廊通畅。严禁非法圈占岸线,维护海岸带景观完整性,保障公众亲海空间。严禁污染严重、破坏性强、超出工程区承载能力的顺岸围填海造地项目建设。除生产岸线、特殊利用岸线以及法律法规另有规定的岸线区域外,严禁紧邻岸线设置非公共空间。占用人工岸线的建设项目应按照集约节约利用的原则,严格执行建设项目用海控制标准,提高人工岸线利用效率。海洋休闲娱乐区、滨海风景名胜区、沙滩浴场、海洋公园等公共利用区域内的岸线,未经批准不得改变公益用途。
大力实施创新驱动发展战略,深入推进全面创新改革试验,建设国家科技产业创新中心,率先形成以创新为主要引领和支撑的经济体系和发展模式。到2020年,沿海地区研发投入占GDP比重超过2.8%,科技进步贡献率和技术自给率分别达到60%和75%。
以建设珠三角国家自主创新示范区为核心,加快培育粤东、粤西创新极,着力强化企业创新主体地位,促进科技创新和产业创新联动,推动更大范围、更广领域、更深层次沿海区域协同创新,打造成为具有国际竞争力的科技创新高地和成果转化基地。
推进珠三角创新发展一体化,加快珠三角国家自主创新示范区建设,强化广州、深圳创新发展龙头作用,推动形成以广州、深圳为“双引擎”,珠三角其他地市各具优势的国家自主创新示范区“1+1+7”建设格局。依托广深沿线交通要道,优化提升穗莞深创新发展空间布局,建设广深科技创新走廊,在珠江东岸打造具有国际影响、带动力强的科技产业创新带。立足珠江西岸产业基础,发挥广佛及珠中江协同创新优势,积极培育珠江西岸产业创新带。广州建设成为具有国际影响力的国家创新中心城市、华南科技创新中心和科技成果转化集散地,深圳建设成为具有世界影响力的国际创新中心和国际科技创新枢纽、科技体制改革先行区和开放创新引领区,珠海建成联通港澳、服务珠江西岸的区域创新中心,佛山建成珠江西岸先进装备制造产业带创新引擎、华南科技金融产业融合创新中心,惠州建成世界级云计算智能终端产业集聚区、国家智慧城市、高新技术成果转化基地,东莞建成国内领先的创新型城市、华南科技成果转化基地和中国制造样板城市,中山建成珠江西岸创新创业高地、智能装备制造产业带新引擎和区域科技创新研发中心,江门建成全国小微企业创新创业基地城市和华侨华人创业创新集聚区。支持汕头、湛江等市加快创建省级创新型城市,充分发挥汕头、湛江市作为省域副中心城市的带头作用,打造粤东、粤西各具特色的区域创新极,引导潮州、揭阳、阳江、茂名、汕尾等市围绕特色产业加强区域创新体系建设,突出后发优势,推动粤东、粤西沿海地区加快创新发展转型。
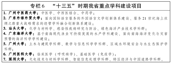
支持企业、高等院校、科研院所开展协同创新,共建高水平技术研发机构和人才培养机构等协同创新平台,推动科技成果转化和产业化。实施高新技术企业培育计划,科学设立各地高新技术企业培育目标,争取到2020年沿海地区国家高新技术企业达2万家以上。大力发展新型研发机构,加快推进清华珠三角研究院、东莞军民融合信息工程研究院、智能机器人系列研究院等建设,推动新型研发机构在粤东西北地区建立分支机构,探索组建农业科技园区新型研发机构,到2020年沿海地区省级新型研发机构超过180家。实施企业研发机构建设行动,推动龙头企业设立一批国家级企业研发机构、海外研发机构和中央研究院,大力引进跨国公司研发总部或区域性研发中心落户广东,力争“十三五”期间规上工业企业设立研发机构比例达到40%以上,企业主导或参与建设国家级创新平台约200家。支持沿海重点高校建设海洋科学、中医中药、化学材料、水环境安全与水环境保护等重点学科,争取到2020年沿海地区高校进入全球ESI学科排名前1%的学科约60个。重点支持广东海洋大学积极参与高水平大学和重点学科建设,探索建立广东海事大学和广东海洋工程职业技术学院。鼓励和引导企业积极参与高等学校、中等职业学校(含技工院校)人才培养,建设高等学校和科研院所科技成果转化服务平台,争取到2020年沿海高等院校建设国家级科研创新平台达到70个左右。深化科研机构体制改革,优化调整省市科研机构布局,推动省科学院建设成为国内一流的综合性大型科研院所。

积极吸引和对接全球创新资源,促进国内外创新资源与沿海地区创新创业环境有机融合,打造具有国际竞争力的科技创新高地。加强与港澳科技创新合作,推进“广州―深圳―香港”粤港创新走廊、深港创新圈建设,推动粤港澳合作共建国际化创新平台、联合实验室和研究中心,实施粤港澳科技创新合作发展计划和粤港联合创新资助计划,联合港澳设立产学研创新联盟,促进粤港澳创新要素有序自由流动。实施国际科技合作提升计划,健全科技创新与知识产权交流合作机制,依托产业优势和重大科技基础设施,加强与美国、欧盟、以色列等发达国家和地区的合作,大力吸引国际知名科研机构、世界500强等跨国公司、国际科技组织在广东设立研发中心或区域研发机构,推动建设国际大师研究基地和国家级国际科技合作基地。加快建设中新(广州)知识城、落马洲河套地区港深创新及科技园、中以(东莞)国际科技合作产业园、中德(中山)生物医药产业园、中瑞(欧)工业园、中以(汕头)科技创新合作区、广东(湛江)奋勇东盟产业园、中德(揭阳)金属生态城、中德(茂名)精细化工园等国际创新合作平台,加快广州大学―瑞典林雪平大学可持续发展研究中心、中科院广州生物医药与健康研究院―新西兰奥克兰大学生物医药与健康国际联合研究中心、中以(惠州)联合科技创新中心、中乌巴顿焊接研究院等国际联合研究中心和深圳诺贝尔奖科学家实验室等建设。
深入推进科技兴海,围绕海洋工程装备制造、海洋生物医药、海洋电子信息、海水淡化和综合利用等海洋新兴产业,突破一批共性技术和关键技术,加强绿色环保船舶、高技术船舶、海洋工程装备设计建造的基础共性技术、核心关键技术、前瞻先导性技术研发,加强船舶与海洋工程装备配套系统和设备等研制。重点瞄准可燃冰在珠三角地区的开发利用,大力推进省部合作共建深海科技创新平台,加快建设深海科技创新中心、可燃冰国际合作研发中心、可燃冰勘查开发技术孵化中心,建设可燃冰国家工程实验室。加强产学研基地、海洋科技创新平台、跨区域海洋创新创业等涉海自主研发平台建设。支持湛江建设国家海洋经济创新发展示范城市。加快广东海洋与水产高科技园建设。支持海洋科学广东省实验室建设,积极争取筹建海洋科学与工程国家实验室,争取国家海洋局在广东设立海洋研究所,支持深圳海洋工程技术研究院建设。加快建设广州、湛江国家海洋高技术产业基地。推进广州南沙新区科技兴海产业示范基地、珠海经济技术开发区海洋装备制造集聚区和深汕特别合作区海洋产业集聚区等现代海洋产业集聚区建设。推动海洋科技成果转化,加快构建以市场为导向、金融为纽带、产学研相结合的海洋产业创新联盟。

大力推进高新区、重大科技基础设施、实验室等重大创新平台建设,优化沿海地区创新平台布局,充分发挥重大平台对创新发展的载体和支撑作用。
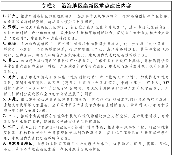
实施高新区创新发展能力提升计划,支持国家高新区扩容,将高新区建设成为区域创新的重要节点和产业高端化发展的重要基地。推动各地高新区实施差异化、特色化发展,支持广州、深圳建设国内领先、国际一流的科技园区,推进珠海、惠州、东莞、中山、江门建设创新型园区,推进汕头、汕尾、阳江、湛江、茂名、潮州、揭阳等高新区建设国家高新区。建立创新帮扶机制,通过企业扩张、园区共建、协同创新等方式,加强珠三角国家自创区对粤东西北高新区的辐射带动,到2020年争取沿海地区布局建设国家级高新区达到12家。

推进国家重大科技基础设施、重要科研机构和重大创新能力项目在沿海经济带布局建设,加快国家大科学装置和工程的建设应用,着力提升基础研究水平,建设广东国家大科学中心。加快推进中国(东莞)散裂中子源、中微子二期实验室(江门)建设,确保按期建成并投入运行;加快启动中国科学院(惠州)加速器驱动嬗变系统研究装置和强流重离子加速器装置、深圳国家基因库“三库两平台”8项目建设;不断提高国家超级计算深圳中心和广州中心云超算应用服务平台在支撑大科学、大工程方面的能力,拓展超算在相关行业与领域的应用。加快推进中子、质子、电子等高能射线加速器技术的民用产业化,面向生物医药、医疗、农业、核能装备、新能源材料、汽车航空等优势产业建设一批专用中子散射谱仪和电子辐照加速器。研究推动空间引力波探测地面模拟装置、未来网络实验设施、多模态跨尺度生物医学成像设施等重大科技基础设施建设。支持中山大学海洋综合科考实习船项目建设。实施省重大科技基础设施建设计划,启动建设一批省级重大科技基础设施,推动重大科技基础设施向社会开放共享。围绕重大科技基础设施所在区域,重点建设中子科学城、离子科学城、民用核技术产业园、生物医药园、新材料产业园、新能源产业园、“互联网+”产业园等园区,发挥重大科技基础设施的集群效应。推动建设军民两用(工程)技术研究中心,产业技术研究院和重点实验室等军民融合技术创新平台,建立省级军民两用技术研发中心和孵化中心,支持深圳建设军民融合(民参军)示范区。

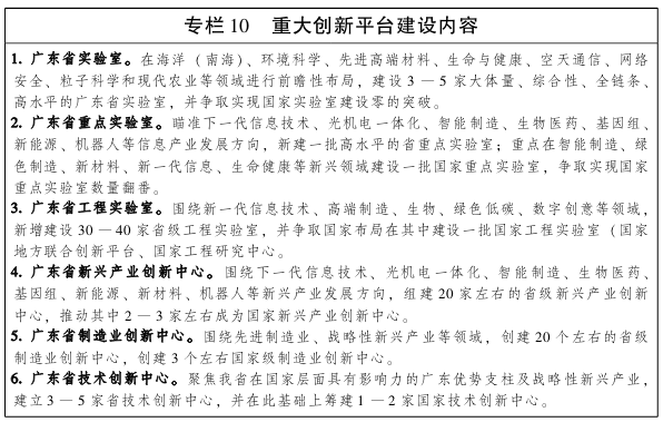
实施国家重点实验室倍增计划,推进省级实验室提质创优,加快形成国家工程实验室、国家地方联合创新平台、国家工程研究中心、国家企业技术研究中心,以及省新兴产业创新中心、制造业创新中心、技术创新中心、工程实验室等共同构成的产业技术创新平台体系。聚焦海洋、环境科学、先进高端材料、生命与健康、空天通信、粒子科学和现代农业等领域,建设3―5家大体量、综合性、全链条、高水平的广东省实验室。到2020年,实现国家重点实验室数量翻番,基本建成由国家重点实验室、广东省实验室、广东省重点实验室等共同构成、梯次发展的实验室体系。聚焦我省优势支柱及战略性新兴产业领域,加快建设各类产业技术创新平台。到2020年,建设省级新兴产业创新中心20家左右,省级制造业创新中心20家左右,技术创新中心3-5家,并争取布局建设国家级创新中心3-5家。

深入推进供给侧结构性改革,坚持陆海统筹和区域联动,以产业园区、生产基地为载体,推动产业高端化、智能化、绿色化、集约化发展,构建以先进制造、现代服务、现代农业渔业为重点的产业新体系,形成更具国际竞争力的沿海产业集聚发展带。
依托沿海经济带制造业基础优势,立足海洋特色资源和海洋开发需求,积极培育发展海洋新兴产业和先进制造业,大力提高临海、临港制造业整体竞争力,着力打造具有国际竞争力的临海高端制造产业集群。
大力发展海洋药物和生物制品,实施海洋生物医药技术重点突破计划,积极开展海洋生物活性物质筛选、重要海洋动植物和微生物基因组及功能基因工程,大力开发新型海洋蛋白、多糖、多肽类创新药物和海洋生物基因工程制品,积极开发海洋功能食品、化妆品和海洋生物材料。加快建设广州、湛江国家海洋高技术产业基地和深圳海洋生物产业基地,大力推动海洋生物重大新品种的培育、扩繁与产业化,支持汕头、阳江等地发展海洋生物产业。加快海水综合利用产业发展,重点发展海水淡化、直接利用和综合利用的关键材料、技术和设备,在阳江、汕尾等地建设海水淡化和综合利用示范工程,依托炼化、钢铁、造纸等高耗水企业,大力推广海水直接利用。围绕“智慧海洋”建设,大力发展海洋电子信息产业,支持大型电子信息产业向海洋领域拓展,重点发展船载智能终端、船用导航雷达、海洋自动监测系统等高端海洋电子设备及系统,提升船用电子设备和海洋工程装备电子设备的研发制造水平。依托南海资源勘探开发,在广州、深圳规划建设深海研究基地,发展海洋遥感与导航、水声探测、深海传感器、无人和载人深潜、海底通信定位等关键技术和设备,开展海洋资源利用关键技术研发和产业化应用。
加快海洋船舶产品结构优化升级,以散货船、油船、集装箱船等三大主流船型为重点,提高海洋船舶研发设计能力,加快发展液化天然气船、海洋工程辅助用船、多功能海洋工程船、海上风电安装船、豪华邮轮等高技术高附加值船舶和智能航行系统、船用柴油机、电力推进系统等关键部件,推进军民船舶装备科研生产融合发展和成果共享,建设广州、中山船舶制造基地、江门中小型船舶及配套设备基地和珠海游艇产业研发制造基地。面向深远海资源开发,培育发展海洋工程装备总包和设计能力,重点突破浮式生产储卸装置、浮式液化天然气储存和再气化装置、超深水钻井平台等主力海洋工程装备研发设计和制造技术,形成总装建造能力,培育发展系泊定位系统、发电机组、专用作业包等海洋工程装备专用系统,鼓励发展智能码头和新一代港口机械。推进广州龙穴、珠海高栏港、深圳蛇口海洋工程装备制造基地建设,适时在阳江、汕尾布局建设海洋工程装备基地。积极发展海洋专用设备,重点开发深海环境监测、深水探测、海洋卫星遥感、水下作业装备等产品,支持广州建设国家海洋专用设备检测中心。培育发展海洋精细化工,重点发展依托海洋资源的氯碱、纯碱、溴素及深加工等产业链,积极开发海洋防腐涂料、海洋无机功能材料、海洋高分子材料等产品和海藻化工新产品,支持湛江、茂名、揭阳等地建设海洋精细化工基地。
依托港口资源优势,加快建设惠州、湛江、茂名、揭阳四大炼化一体化基地,适度提高炼油、乙烯生产能力,提升油品质量和标准,重点发展对二甲苯、环氧乙烷等有机化工原料,延伸发展高端聚烯烃塑料、高端工程塑料、高性能特种橡胶,提高化工新材料整体自给率,加快精细化工的绿色工艺和产品开发,大力发展高纯电子化学品、高端表面活性剂、高端加工助剂等精细化工产品,提升高附加值、高技术、低污染的精细化工产品在石化产业中的比重,打造各具特色的精细化工产业链。进一步优化石化产业布局,推动广州石化搬迁,提升珠海高栏港、江门银洲湖等精细化工基地发展水平。支持湛江钢铁基地优化发展,巩固提升超高强汽车用钢、建筑用钢、高性能不锈钢、高性能硅钢等精品钢材的技术水平和市场能力,支持阳江高新区高端不锈钢产业基地建设,在粤东粤西地区适时布局建设综合性钢铁资源回收利用基地。以绿色环保为前提推动造纸工业精品化发展,重点建设江门银洲湖、湛江麻章和东海岛、阳江高新区等精品纸业基地。
全面贯彻“中国制造2025”战略,立足沿海经济带制造业基础优势,着力培育发展战略性新兴产业,着力构建智能制造、信息消费和生命健康三大需求产业链,着力增强制造业核心竞争力,推动制造业向中高端发展,建设国际领先的沿海高端制造体系。
加快构建万物互联、绿色智能、安全可靠的新一代信息技术产业体系,大力发展支持IPv6规范的通信网络设备,突破以光通信、量子通信为重点的下一代网络核心技术,推进5G关键技术研发、技术试验和标准制定,提升新一代信息网络设备及终端产品制造水平。支持广州、深圳和珠海集成电路设计产业做大做强,延伸发展大尺寸晶圆制造、高端封装测试和高端半导体材料。大力发展以高世代面板、中大尺寸AM―OLED、全息激光显示等为代表的新显示产业,推动柔性显示、电子纸等新技术、新产品开发,推进广州、深圳、惠州、汕尾等新型显示产业基地建设。培育发展人工智能产业,促进新一代信息技术、新型显示、人工智能等技术与智能终端融合。加快推进深圳华强北国家新型智能终端产业集聚区建设,积极支持广州、珠海、惠州、东莞、中山等地信息通信设备终端和汕头、潮州等地新型电子元器件产业发展。大力发展生物产业,加快推进基因检测与编辑、干细胞及再生医学、分子育种、生物基材料等新技术研发应用。以广州、深圳国家生物医药产业基地为依托,针对肿瘤、心血管疾病、免疫性疾病等重大疾病,重点推动基因工程药物、现代中药、化学合成药物的研发和产业化。支持深圳、广州、珠海等地医疗器械高端化、智能化发展,重点发展高端医学影像、先进治疗设备、临床监护等医学设备,支持潮州基因检测设备产业集群化发展。培育发展石墨烯、超材料、3D打印材料等前沿新材料,推动高分子材料、稀土材料等高质化发展,突破新材料制备关键技术和装备,建设广州、深圳新材料国家高技术产业化基地,推进汕头、佛山、东莞、中山、江门新材料产业基地建设,支持阳江硅胶新材料、潮州高性能陶瓷部件等新材料产业发展。超前布局发展核技术应用产业,利用我省散裂中子源、离子加速器和中微子等国家重大科学基础设施,培育发展非动力核技术,在惠州、东莞、江门等地布局建设民用核技术应用示范基地,发展精准治疗设备、中子探伤、辐射改性等新技术和新产品。

大力发展高档数控机床与工业机器人、增材制造装备、智能传感与控制装备、智能检测与装配装备、智能物流与仓储装备,加快突破工业机器人控制器、减速器、高性能传感器、控制系统等高端功能部件,重点建设广州、深圳、珠海、佛山、东莞、中山、江门、揭阳等智能制造基地。大力发展新能源汽车和智能网联汽车,围绕广州、深圳、佛山整车基地,加快发展纯电动汽车、插电式混合动力汽车、燃料电池汽车及电池、电机和电控系统等关键零部件,推动珠海、东莞、江门、惠州等市新能源客车和专用车发展,加快建立智能网联汽车研发、应用与制造体系,支持在广州、深圳开展智能网联汽车示范。积极发展轨道交通装备,重点推进轨道交通装备自主研发设计能力建设,加快整合广州番禺、花都、佛山高明、珠海富山、江门新会、深圳宝安等六大轨道交通装备修造基地,推动各基地间错位有序发展,完善轨道交通装备基地产业链,提升轨道交通装备集聚水平。加快发展通用航空制造,重点发展中小型货运飞机、直升机、公务机、无人机及关键零部件,推进珠海通用航空装备产业基地建设,支持广州、深圳、佛山重点发展通用飞机、无人机等总装、部装和零部件生产,支持汕头与以色列航空工业公司合作建设航空产业基地。加快发展卫星应用装备,围绕卫星通信、导航、遥感三大领域,发展高精度北斗卫星芯片、天线等基础元器件和终端应用产品,推进北斗卫星导航与移动通信、物联网等广泛融合,重点建设广州、深圳、惠州北斗产业基地和中山北斗物联网产业基地。
大力发展智能家电、新能源家电、个性化定制家电、特殊用途家电、嵌入式集成式家电等现代家电产品,打造智能家居生态体系。重点突破智能家电设计与制造技术、家电产品先进节能技术、在线检测系统和变频控制模块,推进家电芯片、高效环保变频压缩机和高性能换热器等关键零部件研发和产业化,支持家具产业定制化、品牌化、高端化发展,推动家电产业与互联网、家具家居产业融合,重点建设珠海、佛山、东莞、中山等智能家电生产基地,支持江门鹤山、湛江廉江家电生产基地转型升级。推动食品饮料行业绿色化发展,围绕热带水果、水产品等特色资源,支持江门、阳江、潮州等市食品工业高端化发展,加快开发提高平衡膳食水平和减低营养损失为特点的食品加工新技术和营养保健产品,提高食品工业附加值率。着力提升纺织服装产业附加值水平,推广多种材料多层复合、立体织造等先进纺织技术,开发健康舒适、绿色安全的功能性纺织品和产业用纺织品,突破3D人体扫描仪、3D设计软件,推动成衣的定制化和轻奢化发展。支持陶瓷工业研发和设计能力提升,大力发展特种功能陶瓷、艺术陶瓷等新型陶瓷产品,打造以佛山、潮州等地为核心的陶瓷研发和设计中心。支持江门水暖卫浴、潮州婚纱礼服、汕头塑料制品和玩具、揭阳五金制品等地方特色传统制造业转型升级。
坚持专业化、高端化发展方向,促进生产性服务业向专业化和价值链高端延伸发展、生活性服务业向精细化和高品质转变,以总部经济、现代金融、港口物流、信息服务等为重点,培育发展服务业新业态,壮大海洋新兴服务业,打造国际服务中心。
以打造特色鲜明的现代服务业总部经济示范功能区为引领,充分发挥广东自贸试验区国际商务服务功能,大力发展沿海总部经济,推进现代服务业集聚发展,促进海洋战略性新兴产业与现代服务业的有效融合,建成全国领先的现代服务业集聚区。规划建设粤港澳现代服务业集聚区,加快集聚全球高端产业要素,制定引进世界500强、中国500强企业区域总部计划。优化提升广州珠江新城、深圳后海湾、东莞松山湖高新技术产业开发区等总部经济基地,加快推进深汕合作区海洋总部研发基地和广州第二中央商务区、广州琶洲互联网创新集聚区、前海深港现代服务业合作区、珠海十字门中央商务区等片区的开发建设。依托汕头华侨经济文化合作试验区,打造粤东区域性总部乃至世界侨商潮商总部经济区。提升湛江在粤西和北部湾地区的总部经济集聚能力。
加快推进珠三角金融改革创新综合试验区建设,重点发展高效安全、绿色普惠、开放创新的现代金融服务业,建设中国青创板、新三板华南服务基地、国际金融资产交易中心等一系列重大金融创新平台,支持“广佛莞”、深圳推进国家促进科技和金融结合试点,把珠三角地区打造成金融机构聚集区、金融服务创新区、金融生态示范区和金融后台中心区、对外合作与交流区。大力推进广东自贸试验区金融创新,其中,深圳前海蛇口片区重点建设我国金融业对外开放试验示范窗口,设立广东自贸试验区金融仲裁中心;珠海横琴片区重点发展商务金融服务,设立新三板区域中心、国际知识产权交易中心;广州南沙片区建设金融中心,着重发展特色金融、国际商贸,加快形成千亿级融资租赁产业集聚区,并依托港澳建设南沙“一带一路”金融服务新枢纽。大力发展涉海金融,发挥政策性金融在支持海洋经济中的示范引领作用,鼓励各类金融机构发展海洋经济金融业务。积极培育涉海金融保险市场,创新涉海金融保险合作,改善涉海融资保险结构。引进培育并规范发展若干涉海融资担保机构,加快发展航运保险业务。壮大船舶、海洋工程装备融资租赁,探索发展海洋高端装备制造、海洋新能源、海洋节能环保等新兴融资租赁市场。依托广东自贸试验区建设,引导金融资本支持海洋经济发展,打造面向国际市场,集海洋资源、环境和知识产权交易等于一体的海洋产权交易中心。
实施“大港口、大通道、大物流”发展战略,完善港口建设规划,建立健全现代港口集疏运体系,提高物流高度社会化、专业化、标准化、智慧化水平。充分发挥广东自贸试验区先行先试优势,实施海空港联动,发展国际航运与物流业。加强与区外航运产业聚集区协同发展,探索形成具有国际竞争力的航运发展制度和协同运作模式。积极建设粤港澳大湾区物流枢纽,依托广州南沙、深圳前海等平台,提高广州物流业发展的辐射带动能力,推动深圳与香港共建全球性物流中心。积极推进粤港澳大湾区物流一体化,建设粤港澳航运服务示范区,推动粤港澳航运物流服务自由化。加快建设广东铁路国际物流基地,打造“东盟―广东―欧洲”公铁海河多式联运国际物流枢纽。推动建设东莞石龙(铁路)国际物流基地和广州大田集装箱中心站,打造华南地区连接“一带一路”国际物流枢纽。依托广东经广西、云南至越南、缅甸、泰国等“一带一路”沿线国家的铁路动脉,构建“粤港澳―西南省份―东盟国家”国际综合物流大通道。支持企业开辟东南亚等国际航线,与“一带一路”沿线国家共建友好港口、临港物流园区,打造“21世纪海上丝绸之路”的重要航运和物流节点。开展保税、国际中转、国际采购和分销、配送等业务,打造国际商品展示、交易、配送和结算中心,发展航运电商平台等新业态。依托广州港、深圳港、珠海港、东莞港,建设珠江三角洲国际物流基地;依托汕头港、潮州港、揭阳港,建设粤东物流基地;依托湛江港、茂名港、阳江港,建设粤西物流基地。
加快实施“互联网+”行动计划,重点发展云计算、大数据、物联网、车联网等领域,引导新一代信息技术加强在生产制造和生活消费各个环节中的应用。聚焦海洋信息系统与信息技术服务,重点发展海洋电子信息服务应用的集成与开发、数据储存、加工及数据挖掘。发展海洋大数据服务,构建海洋数据交流平台和海洋科学数据中心。推动珠三角地区创建国家大数据综合试验区,加快建设省电子政务数据中心、省大数据产业园和大数据交易中心,创建国家大数据重点实验室。在自贸区探索建设离岸大数据园区,支持涉海电商企业建立跨境电子商务交易平台、数据商采购库和“海外仓”,鼓励企业到境外布局营销和服务网络。

推进沿海核电、海上风电和天然气接收储运设施建设,加大油气等海洋能源资源勘探开发,延伸能源上下游产业链,发展壮大能源装备产业,建设沿海电力、可再生能源、储运中转、油气资源开发和能源装备产业等五大现代能源产业基地,形成珠三角优化发展、东西两翼规模化发展、阳江和汕尾骨干能源基地集聚发展的沿海清洁能源产业带。
安全高效发展沿海核。
